近日,植物病虫害综合治理全国重点实验室作物病毒病害监测与防控创新团队与河南农业大学合作在《植物生物技术》(Plant Biotechnology Journal)期刊上在线发表了题为“Methionine synthase positively regulates plant defense to both RNA and DNA viruses and is useful for developing broad-spectrum antiviral resistance in crops”的研究论文。该研究揭示了植物甲硫氨酸合酶(Methionine synthase,MS)通过与多种RNA和DNA病毒的基因沉默抑制子(viral suppressor of gene silencing, VSR)蛋白相互作用,抑制VSR活性,从而正向调控寄主细胞的抗病毒防御反应。这些发现拓宽了对植物病毒与寄主互作机制的认识,为未来通过操作甲硫氨酸合酶基因表达而创制具有广谱抗病毒的优良种质资源提供了靶标基因。
病毒是引起农作物产量和品质损失的重要生物胁迫。由于病毒种类繁多、变异速度快且缺乏高效广谱的防治措施等因素,病毒病一旦流行往往会造成巨大的经济损失。在病毒与植物长期演化过程中,寄主细胞进化出多种防御机制,用以阻止病毒侵染或限制病毒过量增殖。针对抗病毒功能基因的发掘和深入研究,不仅可增加对植物与病毒互作机制的认识,也可为利用新的抗病毒基因提高农作物病毒抗性提供理论基础和基因资源。
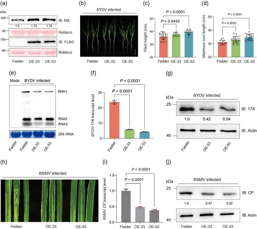
本研究通过对大麦黄矮病毒(BYDVs)编码的VSR 17K蛋白在植物中的互作蛋白筛选鉴定到一个在高等植物中保守的编码甲硫氨酸合酶(MS1)的基因。随后利用多种蛋白互作证实17K与寄主大麦的MS1和MS2均可以发生相互作用。通过创制小麦的MS基因编辑突变体和过表达材料,发现MS正调控小麦对BYDV-GAV的抗性;此外,MS过表达之后也可以增强小麦对大麦条纹花叶病毒(BSMV)的抗性,暗示MS具有广谱抗病毒的能力。进一步在烟草中过表达MS后可以显著增强烟草对多种RNA和DNA病毒的抗性。机制研究表明,多种RNA和DNA病毒编码的VSR都可以与大麦的MS互作,由此推测MS的广谱抗病毒功能可能是通过与多种病毒VSR发生互作削弱其活性造成的。本研究揭示了植物通过代谢关键酶MS蛋白抑制病毒沉默抑制子活性正向调控寄主抗病毒防御反应的新机制。
植物病虫害综合治理全国重点实验室靳怀冰研究员和河南农业大学王道文研究员、尤丽园副教授为论文的共同通讯作者。该研究得到国家自然科学基金等多个项目的资助。

图:MS1过表达小麦对BYDV-GAV和BSMV的抗性分析
论文链接:https://onlinelibrary.wiley.com/doi/10.1111/pbi.70618
