近日,植物病虫害综合治理全国重点实验室作物病毒病害监测与防控创新团队、作物病原生物功能基因组研究创新团队和农产品加工研究所合作在植物学著名期刊《植物生物技术》(Plant Biotechnology Journal)在线发表了题为“Editing of an antiviral host factor boosts plant growth and yield of plant viral vector-mediated heterologous protein expression”的研究论文。该研究利用基因编辑敲除植物的抗病毒因子NbGRP,所获得的NbGRP突变植株不仅促进植物生长,而且显著提高植物病毒表达载体介导的外源蛋白的表达水平,为利用植物高效生产外源蛋白提供了新思路。
与哺乳动物表达系统相比,植物作为生物反应器具有显著优势,包括更高的可扩展性、更低的生产成本、更低的人类病原体污染风险以及更短时间内实现高水平蛋白表达的能力。植物病毒作为细胞内专性寄生物,已被成功改造成蛋白表达载体,可用于疫苗、单克隆抗体等靶标产物的合成。然而,受到RNA沉默等抗病毒防御反应的影响,植物病毒载体介导的外源蛋白存在表达量低等缺陷,限制了其应用范围。如何提高目标蛋白的表达量是利用植物病毒载体进行外源蛋白高效表达需考虑的关键因素。
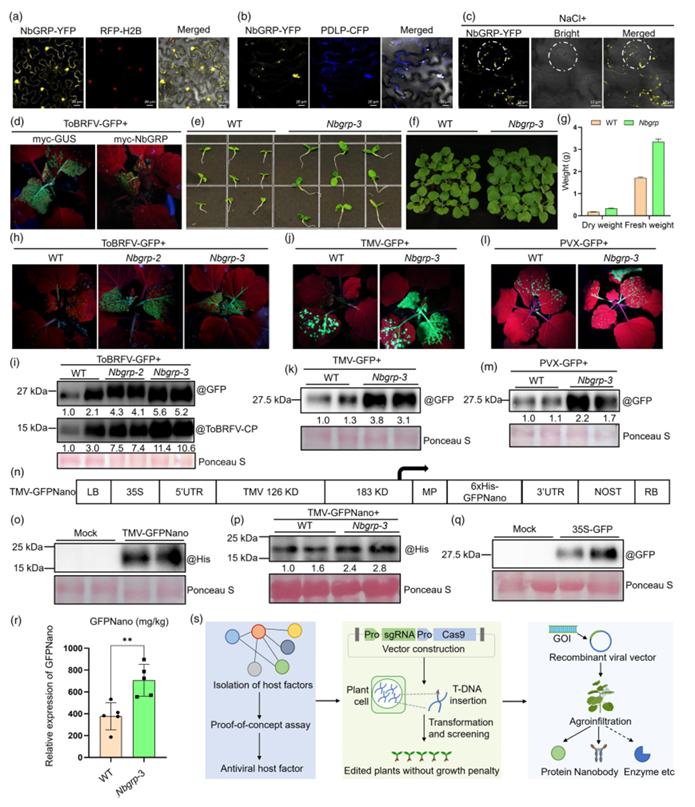
该研究发现了一个响应番茄褐色皱果病毒侵染的抗病毒因子——富含甘氨酸的细胞壁结构蛋白NbGRP;利用CRISPR/Cas9介导的基因编辑技术敲除NbGRP促进本氏烟的生长,导致叶片增大,生物量增加2倍以上;NbGRP的敲除还增强了本氏烟对其它常用的植物病毒表达载体如烟草花叶病毒载体、马铃薯X病毒载体的敏感性,进而显著提高了这些病毒介导的绿色荧光蛋白的表达量。此外,NbGRP的敲除本氏烟还能够显著提高GFP纳米抗体的产量。
相关成果提出了一种通过靶向敲除抗病毒寄主因子从而提高植物病毒表达载体介导的靶标蛋白产量的策略。与现有技术敲除RDR6等抗病毒因子导致植株发育异常不同,该研究通过敲除NbGRP基因未观察到明显的发育缺陷,反而促进了植物的生长,有利于进一步降低生产成本,为疫苗、纳米抗体、酶等靶标蛋白的高效生产提供了重要思路。
植物病虫害综合治理全国重点实验室科研助理方铸、在读博士生赵鑫茹和杜敏为论文的共同第一作者,杨秀玲研究员、周雪平教授和农产品加工研究所的郭维研究员为论文通讯作者。本研究得到了国家重点研发计划、宁夏自治区重点研发计划和国家自然科学基金项目的资助。

原文链接:https://doi.org/10.1111/pbi.70089
