近日,植物病虫害综合治理全国重点实验室作物病原生物功能基因组研究创新团队在Science China-Life Sciences(即时IF=9.463)上在线发表题为“Cucumber green mottle mosaic virus encodes additional small proteins with specific subcellular localizations and virulence function”的研究论文。该研究以烟草花叶病毒属(Tobamovirus)中的黄瓜绿斑驳花叶病毒(CGMMV)为模型,揭示了烟草花叶病毒属病毒新蛋白编码策略,并验证了正单链RNA(+ssRNA)病毒的-RNA能够编码功能蛋白的观点(Gong et al., Molecular Plant, 2023)。
CGMMV在我国被列为全国农业植物检疫性有害生物,主要侵染葫芦科作物如西瓜、黄瓜、甜瓜等,在世界范围内造成严重危害。CGMMV是一种正单链RNA病毒。+ssRNA病毒在复制过程中需要合成负义RNA(-RNA)作为病毒的复制中间体,一般认为不具有编码能力。近年来,越来越多的证据表明+ssRNA病毒的负链RNA可能具有潜在编码能力,但烟草花叶病毒属成员是否具备类似的编码策略还有待证实。
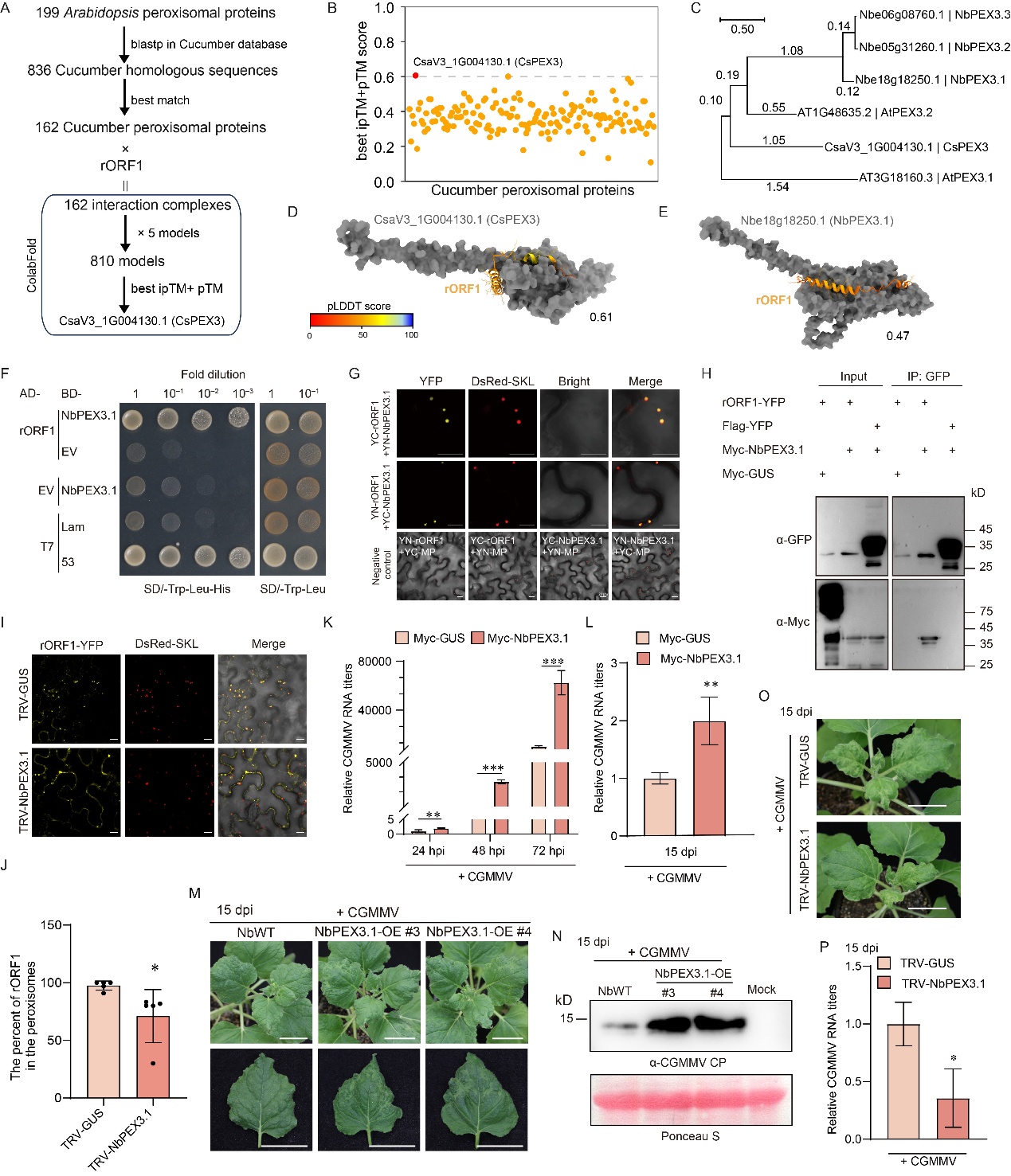
该研究对大量烟草花叶病毒属病毒进行了分析,发现它们的负链上存在大量保守小ORF,并命名为rORF。以CGMMV和烟草花叶病毒(Tobacco mosaic virus, TMV)作为模型对这些rORFs进行了分析,发现其编码蛋白具备特殊的亚细胞定位,如过氧化物酶体、核仁等。此外,这些 rORF可能利用内部核糖体进入位点(IRES)翻译这些小蛋白质。进一步的功能分析发现,这些新的 rORF 在病毒侵染过程中发挥了重要作用。例如,定位于过氧化物酶体的 CGMMV rORF1 与病毒复制相关蛋白存在相互作用,对病毒的完全毒力至关重要。结合结构预测模型ColabFold进行筛选,发现CGMMV rORF1可与过氧化物酶体蛋白PEX3互作,PEX3进一步引导rORF1到达过氧化物酶体,从而促进病毒侵染。这些结果不仅拓展了烟草花叶病毒属病毒已知的蛋白质组,也加深了对+ssRNA病毒编码策略的理解。同时揭示了过氧化物酶体作为病毒靶向的新型细胞器,在病毒与植物的军备竞赛中具有重要作用,为开发植物抗病毒策略提供新的思路和见解。
植物病虫害综合治理全国重点实验室博士后龚攀(现长江大学教授)、硕士生高梦欣、博士毕业生陈雅琳(现河北农业大学副教授)为论文的共同第一作者,周雪平教授和李 方方研究员为论文通讯作者,
上海市农业科学院园艺研究所张辉研究员、福建医科大学基础医学院沈庆汤副研究员、湖南省农业科学院植物保护研究所刘勇研究员、图宾根大学Rosa Lozano-Duran教授和加拿大农业部Aiming Wang博士等参与了该项研究工作。本研究得到了国家自然科学基金项目(32320103010和32172385)、博士后创新人才支持计划(BX20220345)、云南省科技项目(202202AE090022)的资助。

图1. 烟草花叶病毒属病毒负链RNA鉴定到具有编码蛋白功能的rORFs

图2. 黄瓜绿斑驳花叶病毒(CGMMV)rORFs的上游序列具有IRES活性

图3. 黄瓜绿斑驳花叶病毒(CGMMV)rORFs编码蛋白影响病毒侵染

图4. 黄瓜绿斑驳花叶病毒(CGMMV)与TMV(烟草花叶病毒)rORFs编码蛋白的亚细胞定位

图5.黄瓜绿斑驳花叶病毒(CGMMV) rORF1与病毒RNA聚合酶 RP-S在过氧化物酶体中互作

图6. PEX3介导黄瓜绿斑驳花叶病毒(CGMMV)rORF1靶向过氧化物酶体
原文链接:https://www.sciengine.com/SCLS/doi/10.1007/s11427-024-2892-1
相关研究:
Molecular Plant中国农科院植保所揭示+ssRNA病毒的负链RNA编码小蛋白新策略(http://www.ippcaas.cn/kyjz/123d016b30ab4085b9f2edca1163ebd9.htm)
